跳到主要內容區
學務處
Menu
學務長室
軍訓室
生活輔導組
學生活動發展組
衛生保健組
學生輔導中心
進修學務組
原住民族學生資源中心
捐款意向書下載
本功能需使用支援JavaScript之瀏覽器才能正常操作
首頁
軍訓室-學生機車與自行車管理
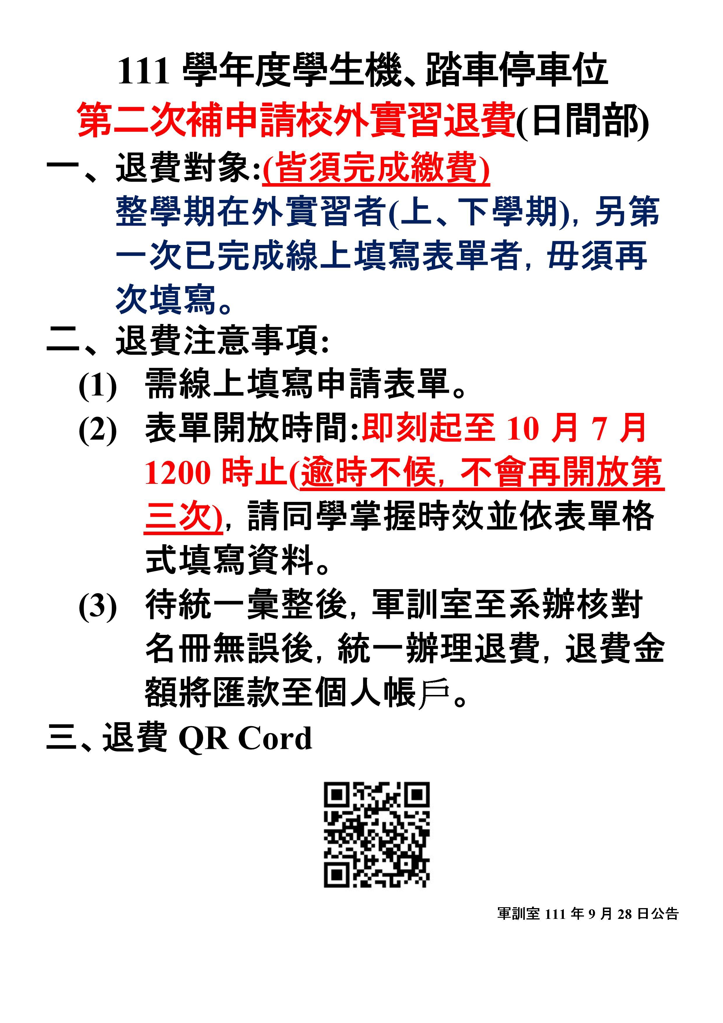
學生機車停車位校外實習第二次退費申請(逾時不候,沒有第三次了)
字體大小調整
小
中
大
本功能需使用支援JavaScript之瀏覽器才能正常操作
資訊群組 :
網站管理員群組
公告分類 :
最新消息,軍訓室-學生機車與自行車管理
瀏覽數:
分享
Close (Esc)
Share
Toggle fullscreen
Zoom in/out
Previous (arrow left)
Next (arrow right)